COOLENS视清 DTCA175-61.4C-G-M42-AL 工业镜头
基本参数
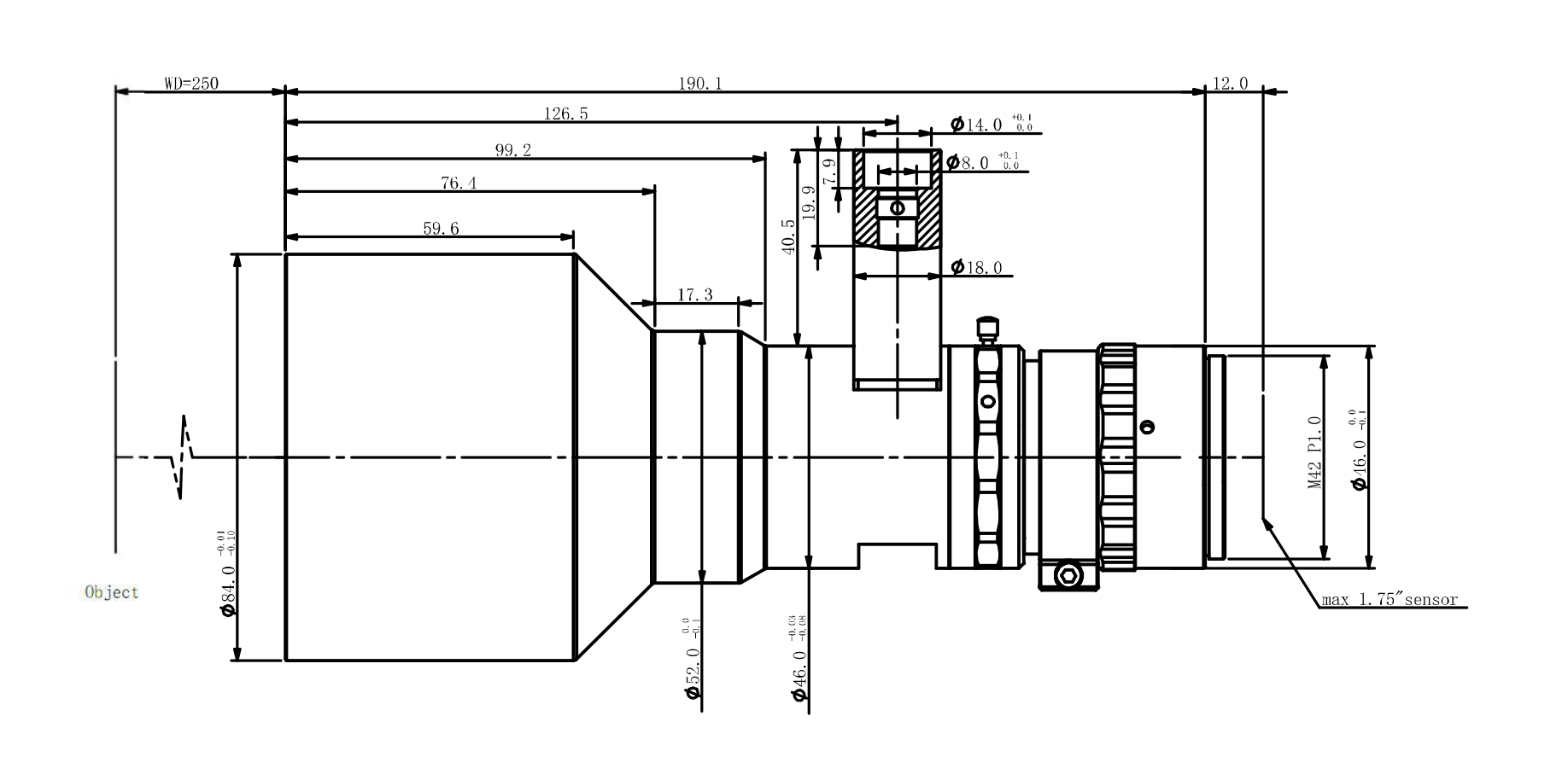
支持CCD尺寸(Φmm)
28.2(1.75")
物方视场FOV(Φmm)
61.4
放大倍率β(x)
0.46
物方工作距WD(mm)
250
像方F/#
8-32
像方畸变(% max)
0.006
物方远心度(° max)
0.1
物像距I/O(mm)
456
镜头总长(mm)
184.9
镜头接口
M42
可变光栏
有
是否同轴光
是
视野范围(mmxmm)
1.75"CMV12000(22.53x16.90)
48.98×36.74
1.75" PYTHON16k (18.43x18.43)
40.07×40.07
1.75" LineScan-4k (28.8mm)
62.61

0755-83512170 手机/微信:13249819590 QQ:2577758288 邮箱:2577758288@qq.com