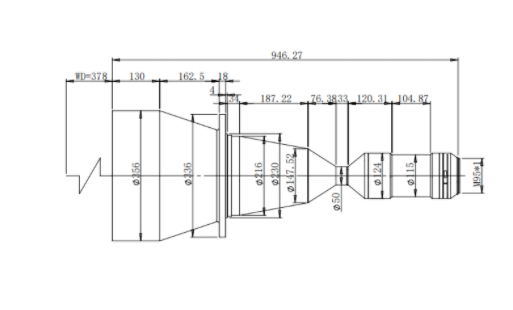
DEHONG 德鸿 WTL378-0266F82 远心镜头
基本参数
放大倍数(X)
0.266
物距
378
景深(mm)
19.4
远心度
<0.1
光学畸变
<0.1
光圈
F16.6
MTF>0.3(LP/MM)
60
相机接口
M95
支持CCD尺寸
82mm
最大外径
356
视野范围(mm x mm)
KAI43142 (36*24)
135.3*90.2
Linesean-16K (57.4)
215.6
82'' Linescan-16K5um(81.9mm)
308

0755-83512170 手机/微信:13249819590 QQ:2577758288 邮箱:2577758288@qq.com